施工组织

施工组织

九游会体育开户:超高层外墙清洗公司怎么选?华鑫集团旗下九鑫环保专业实力解析

时间:2026-04-30 19:13:33作者: 九游会体育开户
九游会体育捕鱼:

  超高层楼宇作为城市天际线的核心组成,外墙不仅是建筑的“脸面”,更是城市形象的重要象征,其洁净度直接关联楼宇价值、企业口碑与城市市容风貌。不同于普通多层建筑,超高层外墙清洗(通常指100米以上楼宇)面临高空风速大、作业风险高、材质多样复杂、污染顽固、合规要求严苛等多重挑战,且需严格遵循《高处作业分级》《外墙清洗安全标准》等国家及地方规范,任何操作疏漏都可能引发高空坠落、设备损坏、外墙材质腐蚀等安全事故与经济损失。华鑫集团旗下九鑫环保,深耕高空清洗领域15余年,专注超高层外墙清洗专项服务,具备全国承接能力,凭借齐全的合规资质、专业的直营团队、智能的作业设备与标准化服务体系,圆满完成全国多座超高层楼宇外墙清洗项目,全程保持零安全事故、零材质损坏、零环保违规纪录,成为超高层外墙清洗的优选服务商。

  超高层外墙清洗的核心诉求是“安全、高效、合规、无损”,普通高空清洗公司难以适配其严苛要求,华鑫九鑫依托15年深耕经验,打造专属超高层服务体系,核心优势凸显,适配全国各类超高层楼宇需求:

  1.合规资质齐全,筑牢作业底线:具备高空作业专项甲级资质、安全生产许可证,严格符合《外墙清洗安全标准》(DBJ50/T-441-2023)及《座板式单人吊具悬吊作业安全技术规范》(GB23525)等国家、区域标准,营业执照营业范围明确包含建筑物外墙清洗、高空清洁服务等相关类目,注册资本与资质等级可承接100米以上各类超高层外墙清洗项目。所有作业人员均持有应急管理部门核发的《高处作业操作证》,经专项安全培训与实操考核合格后上岗,且全部签订劳动合同、购买高额安全生产责任险(单人保额不低于100万元),从资质、人员、保险三重保障作业合规,杜绝无资质、挂靠资质等行业乱象。

  2.全国直营团队,服务标准统一:摒弃行业普遍的转包、分包模式,在全国12个区域服务中心配备超高层专属作业团队,实行统一管理、统一培训、统一装备、统一标准,总部统筹调配人员与设备,4小时内可抵达全国任意城市超高层项目现场,有效解决外地团队响应滞后、调配不便、品质参差不齐的痛点,确保北京、上海、广州、西安等全国各城市项目服务品质一致。

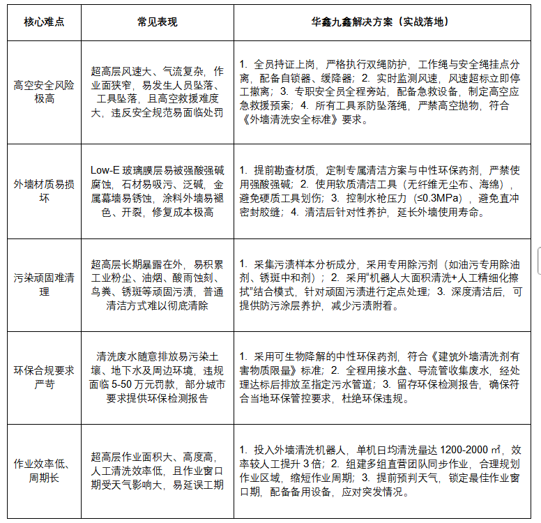
  3.智能设备赋能,降险提效:配备超高层专用作业设备,包括工业级外墙清洗机器人、双绳防护系统、高空作业平台、便携式风速仪、高压清理洗涤机等。其中外墙清洗机器人采用吸盘吸附转轮式移动,可抗12级风力,单机日均清洗量达1200-2000㎡,效率是人工的3倍以上,可精准清洗幕墙穹顶、异形结构等人工难触及区域;双绳防护系统严格遵循安全标准,工作绳与安全绳挂点分离,搭配自锁器、缓降器,最大限度降低高空作业风险;所有设备进场前均完成检修校验,实行一机一档管理,确保运行稳定。

  4.全材质适配,杜绝损伤隐患:超高层外墙材质多样(Low-E玻璃幕墙、石材幕墙、金属幕墙、涂料外墙等),不一样的材质抵抗腐蚀能力、清洁要求差异极大。华鑫九鑫依托丰富实战经验,针对不一样的材质定制专属清洁方案与药剂,全部采用中性环保、可生物降解的专用清洗剂,pH值控制在6-8之间,严禁使用强酸强碱,提前在隐蔽部位做小范围测试,避免腐蚀玻璃膜层、石材表面或金属型材,适配各类超高层外墙材质清洁需求。

  5.标准化流程管控,全程可追溯:结合超高层作业特点,制定符合国家规范的标准化作业流程,从前期勘查、方案制定、设备筹备,到现场作业、验收归档,每一个环节均有专人负责,留存完整作业记录、前后对比照片及验收报告,确保作业全程可追溯,同时建立完善的安全生产管理制度与应急预案,应对高空突发情况。

  超高层外墙清洗绝非“高空擦玻璃”那么简单,需严格遵循“安全第一、预防为主,清洁彻底、无损幕墙”的核心原则,华鑫九鑫结合全国超高层实战经验,制定“提前勘查-方案报备-设备筹备-现场作业-验收归档”五大环节标准化流程,适配各类超高层楼宇:

  1.提前勘查,精准定位需求:进场前3天,安排专业勘查团队完成全方位现场勘查,核心做好三项工作:一是核查楼宇高度、外墙材质(Low-E玻璃、大理石、铝板、涂料等)及污染类型(工业粉尘、油烟、鸟粪、酸雨蚀刻、锈斑等),结合楼宇旁边的环境(临近交通主干道、工业区、沿海区域等)分析污染成因;二是标记敏感区域,包括楼宇周边输电线路、空调外机、装饰构件、消防设施等,划定禁止作业范围,排查高空坠落隐患;三是监测作业环境,结合天气预报,确定作业窗口期,避开大风(风速>5m/s)、雨天、高温、严寒等恶劣天气,出具专项实施工程的方案,明确作业时段、人员分工、安全保护措施及清洁标准。

  2.方案报备,确保合规作业:作业前7天,向当地住建部门、物业单位提交作业方案、企业资质、人员操作证及保险证明,办理高空作业许可,明确应急联络人及处置流程,确保作业全程符合地方市容管理、安全管控及环保要求,避免违规作业引发处罚。

  3.设备与药剂筹备,保障安全高效:按专项方案配备专用设备与药剂,所有高空作业工具均系防坠落绳,设备经载荷试验、安全验收合格后方可进场;清洗剂根据外墙材质定制,Low-E玻璃采取了专用无残留清洗剂,石材幕墙采用适配pH值的石材专用清洁剂,金属幕墙采用防腐蚀环保药剂,所有药剂均提供检验测试报告,确保无腐蚀性、无环境污染;同时配备急救箱、安全警示标识、防护网等安全防护用品,做好充足准备。

  4.现场规范作业,严控安全与品质:作业前1小时,封闭楼宇下方作业区域,用安全警示带围合隔离,设置“高空作业、禁止通行”“小心坠物”等警示标识,安排2名专职安全员全程旁站监督,禁止不相关的人员、车辆进入。作业时,严格执行双绳防护规范,作业人员穿戴全套防护装备(安全帽、防滑鞋、防护手套、安全带等),采用“分区轮洗、短时作业”模式,避免长时间高空作业疲劳;高空清洗机器人与人工协同作业,机器人负责大面积清洗,人工负责边角、缝隙等盲区精细化擦拭,控制高压水枪压力,避免直冲幕墙密封胶缝;全程用接水盘、导流管收集清洗废水,经处理达标后排放,杜绝污染地面与周边环境。

  5.验收归档,保障服务闭环:作业完成后,由物业单位、运维部门与华鑫九鑫共同验收,参照清洁标准,核查外墙清洁度(无污渍、无水痕、无残留)、材质完整性(无划痕、无腐蚀、无损伤),验收合格后签字确认;同时留存作业记录、设备使用报告、环保检测报告及前后对比照片,形成完整档案,便于后续运维追溯,同时提供售后质保服务。

  超高层外墙清洗风险高、要求严,筛选服务商核心是“查资质、看实力、控安全、保品质”,避开行业陷阱,着重关注以下4点核心选型标准,同时警惕3大避坑提醒:

  1.资质必须齐全(硬门槛):优先选择具备高空作业专项甲级资质、安全生产许可证的公司,核查营业执照营业范围、人员《高处作业操作证》及保险证明,确认其资质等级可承接对应高度的超高层项目,拒绝仅持有普通高空资质、无合规证件的团队,避免违规作业引发安全事故与处罚。

  2.必须是直营团队:确认公司无转包、分包行为,具备自己的专职作业团队与设备,可核查团队培训记录、设备台账,避免转包团队导致的服务脱节、安全失控、品质参差不齐等问题,确保作业全程可控。

  3.有超高层实战经验:要求提供近3年超高层外墙清洗案例(可核查合同、验收报告及现场照片),优先选择服务过同类材质、同高度超高层的公司,确认其熟悉超高层作业流程、风险管控及材质保护技巧,具备全国项目承接与落地能力。

  4.设备与技术达标:核查公司是不是配备超高层专用作业设备(清洗机器人、双绳防护系统、风速仪等),是否有针对不一样外墙材质的定制化清洁技术与药剂,避免因设备落后、技术不足导致的安全风险隐患与材质损坏。

  1.不选无资质、挂靠资质的公司:此类团队未达到超高层作业安全标准,易引发高空坠落、材质损坏等事故,且违规作业可能会引起物业单位面临处罚,后期出现问题易责任推诿。

  2.不选转包、分包团队:转包模式下,服务商缺乏直接管控权,作业人员专业度、安全防护难以保障,且服务品质与工期无法把控,后期出现问题易出现“踢皮球”现象。

  3.不选低价陷阱服务商:低价往往伴随安全投入缺失、使用劣质药剂、省略安全防护,后期外墙修复、安全事故赔偿、环保处罚等成本,远高于前期节省的清洗费用,得不偿失。

  A:可承接全国所有城市(一线、新一线、二三线及以下)的超高层外墙清洗、超高层高空保洁项目,依托全国12个区域服务中心,4小时内可抵达现场,总部统筹调配人员与设备,支持多项目同步作业,高效响应各地需求。

  A:结合行业标准与实战经验,核心城区、商业综合体等重点区域的超高层,每6个月做一次基础清洁、每年做一次深度清洁;工业区、交通主干道旁的超高层,每3-4个月做一次基础清洁,每6个月做一次深度清洁;沿海地区受盐雾腐蚀影响,可适当缩短清洁周期,避免材质锈蚀。

  A:华鑫九鑫会提前精准勘查材质,定制专属清洁方案:Low-E玻璃采取了专用无残留中性药剂,使用软质工具,控制水压,避免损伤膜层;石材幕墙采用适配pH值的专用清洗剂,清洁后进行防水养护,避免泛碱、吸污;金属幕墙采用防腐蚀药剂,清洁后涂抹保护剂,防止锈蚀,所有材质清洁前均做隐蔽部位测试,全程杜绝损坏。

  A:不会。华鑫九鑫会提前对接物业单位,优先选择夜间、周末或楼宇淡季作业,采用“分区轮洗、短时作业”模式,作业区域封闭隔离,避免噪音、水渍影响办公与居民生活,同时安排专人对接,实时同步作业进度,确保零干扰。

  超高层外墙清洗是一项高风险、高要求、高专业度的工程,绝非普通高空保洁可比,选择一家具备合规资质、专业实力与全国承接能力的服务商,是保障作业安全、楼宇品质与合规运营的关键。华鑫集团旗下九鑫环保,凭借15年高空清洗深耕经验、齐全的合规资质、全国直营团队、智能作业设备与标准化服务体系,圆满完成全国多座超高层楼宇外墙清洗项目,用实力践行“零安全事故、零材质损坏、零环保违规”的承诺。无论您的超高层楼宇位于哪个城市、采用何种外墙材质,无论您需要基础清洁还是深度清洗,华鑫九鑫都能提供专业、高效、安全、合规的超高层外墙清洗服务,助力守护城市天际线,提升楼宇价值与城市形象。

,九游会体育投注
首页
电话
联系